Размер шрифта
Цвет фона и шрифта
Изображения
Озвучивание текста
Обычная версия сайта
Воронежская область -
регион неограниченных возможностей
+7 961 109-55-54
+7 961 109-55-54 Горячая линия для инвесторов
E-mail
api@govvrn.ru
Адрес
г. Воронеж
ул. Свободы, 14, этаж 7
Кабинет инвестора
+7 961 109-55-54
+7 961 109-55-54 Горячая линия для инвесторов
E-mail
api@govvrn.ru
Кабинет инвестора
О регионе
Защитим своё отечество!
  • Воронежская область
  • Муниципальные районы
  • Социально-экономическое развитие
  • Стратегия развития
  • Объекты инфраструктуры
  • Контрольная (надзорная) деятельность
  • Экспертам АСИ
Инвестору
Защитим своё отечество!
  • Агентство развития
  • Инвестиционные площадки
    • Территории развития
    • Здания и сооружения
    • Земельные участки
  • Инвестиционные предложения
  • База сырья и ресурсов
    • Сельское хозяйство
    • Лесные ресурсы
    • Природные ресурсы
  • Государственно-частное партнерство
    • О государственно-частном партнерстве
    • Лучшие практики
    • Проекты
    • Частным инвесторам
  • Наши успешные кейсы
    • Реализованные проекты
    • Реализуемые проекты
    • Ответственный бизнес
  • Анкетирование
  • Инвестиционная платформа
Инвестстандарт
  • Региональный инвестиционный стандарт
    • Инвестиционная декларация
    • Агентство развития
    • Инвестиционный комитет
    • Механизм обратной связи с бизнесом
    • Свод инвестиционных правил
    • Бережливые технологии
    • Инвестиционная карта
    • Инвестиционные предложения
  • Муниципальный инвестиционный стандарт
Меры поддержки
  • Финансовая поддержка
  • Налоговая поддержка
  • Регуляторная поддержка
  • Поддержка местных брендов
  • Поддержка научно-технологического развития
Справочник
  • Законодательство
  • НПА Воронежской области
  • Законодательство в сфере ГЧП
  • Противодействие коррупции
Медиа
  • Новости
  • Инвестиционный вестник
    • 2025 год
    • 2024 год
    • 2023 год
    • 2022 год
    • 2021 год
  • Презентации
  • Видео
Контакты
  • Агентство по инвестициям
  • Правительство Воронежской области
  • Ресурсоснабжающие организации
  • Муниципально-частное партнерство
  • Инвестиционные уполномоченные
    ПОС Бизнес
    EN
    Кабинет инвестора
    Телефоны
    +7 961 109-55-54 Горячая линия для инвесторов
    E-mail
    api@govvrn.ru
    Адрес
    г. Воронеж
    ул. Свободы, 14, этаж 7
    EN
    Кабинет инвестора
    • Цифровые сервисы для инвесторов Цифровые сервисы для инвесторов
    • +7 961 109-55-54 Горячая линия для инвесторов
      • Телефоны
      • +7 961 109-55-54 Горячая линия для инвесторов
    • г. Воронеж
      ул. Свободы, 14, этаж 7
    • api@govvrn.ru
    ПОС Бизнес

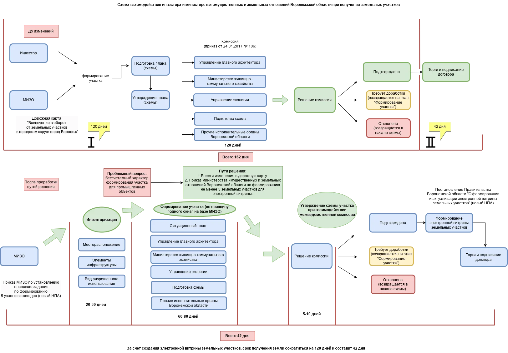
    Получение земельных участков по результатам торгов

    Результат: срок процедуры сокращен до 42 дней.
    Подробнее

    III Инвестиционная платформа

    Алгоритмы действий инвестора по процедуре:
    «Получение земельных участков по результатам торгов»
    Цель: оптимизация сроков получения земельных участков по результатам торгов.
    Срок процедуры сокращен до 42 дней
    Более 70 человек приняли участие в инвестиционной платформе
    Программа
    1,8 Мб
    Меморандум
    451,2 Кб
    Схема взаимодействия инвестора при получении земельного участка
    179,5 Кб
    6 —
    1/6 —
    Получение земельных участков по результатам торгов
    Получение земельных участков по результатам торгов
    Получение земельных участков по результатам торгов
    Получение земельных участков по результатам торгов
    Получение земельных участков по результатам торгов
    Получение земельных участков по результатам торгов
    Получение земельных участков по результатам торгов
    Получение земельных участков по результатам торгов
    Получение земельных участков по результатам торгов
    Получение земельных участков по результатам торгов
    Получение земельных участков по результатам торгов
    Получение земельных участков по результатам торгов
    Новости
    16 декабря 2024
    В Воронежской области срок получения земельного участка по итогам торгов будет сокращен до 42 дней
    В Воронежской области срок получения земельного участка по итогам торгов будет сокращен до 42 дней
    Назад к списку
    • Агентство развития
    • Инвестиционные площадки
      • Здания и сооружения
      • Земельные участки
    • Территории развития
    • Инвестиционные предложения
    • База сырья и ресурсов
      • Сельское хозяйство
      • Лесные ресурсы
      • Природные ресурсы
    • Государственно-частное партнерство
      • О государственно-частном партнерстве
      • Конкурсы на право заключения соглашения
      • Соглашения с банками
      • Частным инвесторам
      • Инвестиционные предложения
      • Планируемые проекты
      • Реализуемые проекты
      • Завершенные проекты
      • Федеральное законодательство
      • Региональное законодательство
    • Наши успешные кейсы
      • Реализованные проекты
      • Реализуемые проекты
    • Ответственный бизнес
    • Инвестиционная платформа
    • Контакты
    Одно окно Одно окно
    +7 961 109-55-54
    +7 961 109-55-54 Горячая линия для инвесторов
    E-mail
    api@govvrn.ru
    Адрес
    г. Воронеж
    ул. Свободы, 14, этаж 7
    api@govvrn.ru
    г. Воронеж
    ул. Свободы, 14, этаж 7
    О регионе
    Воронежская область
    Муниципальные районы
    Социально-экономическое развитие
    Стратегия развития
    Объекты инфраструктуры
    Контрольная (надзорная) деятельность
    Контакты
    Инвестору
    Агентство развития
    Инвестиционные площадки
    Территории развития
    Инвестиционные предложения
    База сырья и ресурсов
    Государственно-частное партнерство
    Наши успешные кейсы
    Ответственный бизнес
    Инвестиционная платформа
    Контакты
    Меры государственной поддержки
    Инвестиционный стандарт
    Региональный инвестиционный стандарт
    Муниципальный инвестиционный стандарт
    Контакты
    Агентство по инвестициям
    Правительство Воронежской области
    Ресурсоснабжающие организации
    Муниципально-частное партнерство
    Инвестиционные уполномоченные
    Вопрос-ответ
    Законодательство
    Инвестиционный вестник
    Противодействие коррупции
    Кабинет инвестора
    Господдержка36.рф
    © 2025 Инвестиционный портал Воронежской области

    Некоторые изображения на этом сайте взяты с Freepik или Pxhere

    Разработка: Иван Мартынов #imartynov #poweredbyaspro

    Политика конфиденциальности
    Версия для слабовидящих
    Карта сайта
    Цифровые сервисы для инвесторов